icon
ONZE CLUB
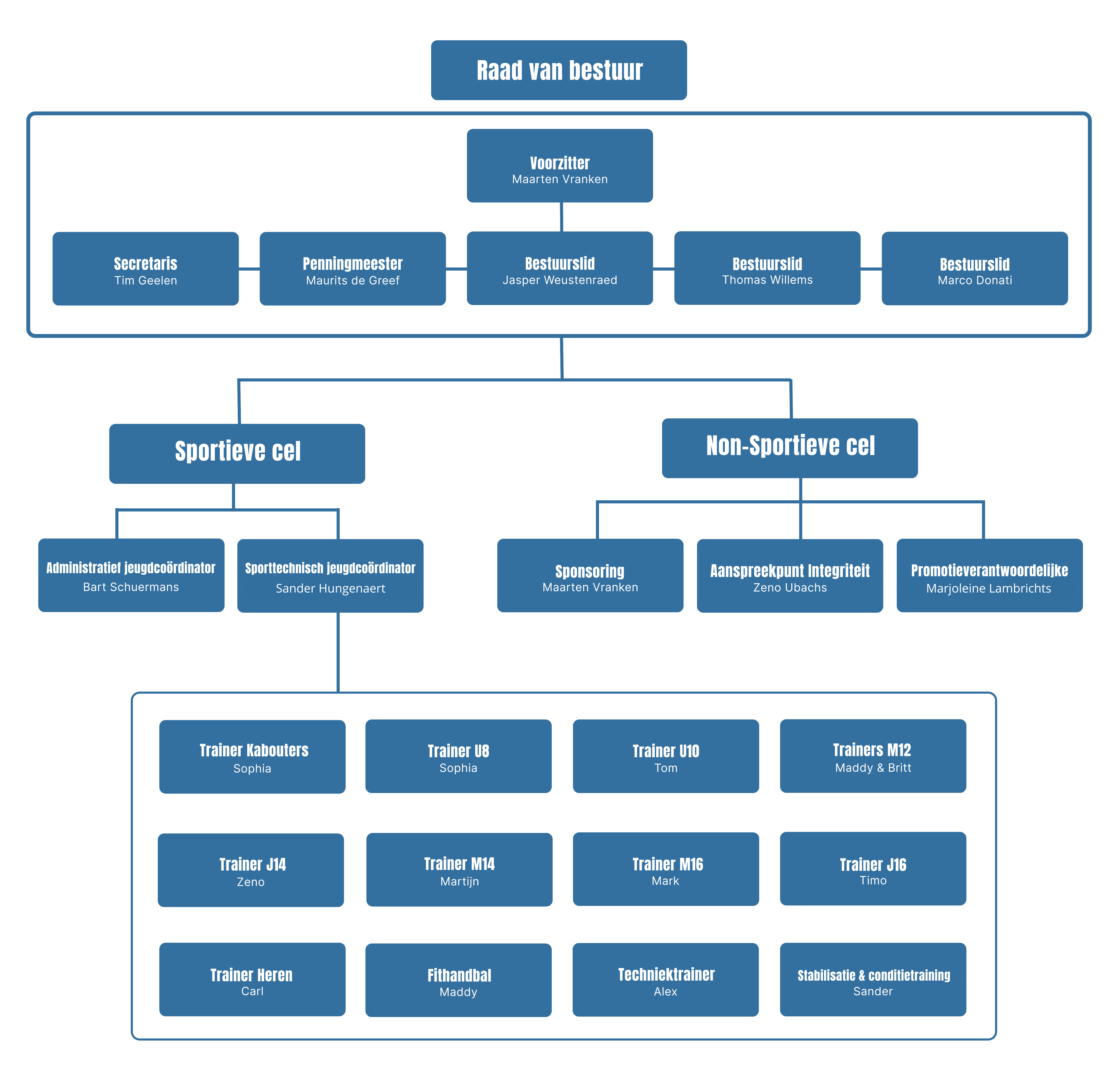
ClubvisieOrganogramLidgeldDocumentenAPI
TEAMS
KaboutersF-jeugdE-jeugdD-jeugdHeren CDames CDames BJ16HerenFithandbalTrainingstijden
KalenderSponsorsWebshopIntern reglementNieuwsContact opnemen
Contact
de Oudste handbalclub van limburg

tot binnenkort!

Onze clubKalendersponsorswebshopintern reglementNieuwsContact
Made by Cology Digital
